日前,天津市人社局发布《关于学历提升补贴和职称提升补贴有关问题的通知》。通知明确——
累计缴纳失业保险费满36个月,取得大学专科及以上学历证书的,可申请学历提升补贴。
累计缴纳失业保险费满36个月,取得《部分专业技术人员职业资格与职称对应表》中所列的准入类或水平评价类职业资格考试合格证书的,可申请职称提升补贴。
符合条件的本市在职参保职工,可自相关证书核发之日起12个月内,由用人单位为职工申请学历提升补贴或职称提升补贴。
但需要注意的是,取得学位证书但未取得学历证书的,不享受学历提升补贴。

●政策问答●
一、申请学历提升补贴的条件是什么?
答:申请时累计缴纳失业保险费满36个月,取得大学专科及以上学历证书。
二、申请职称提升补贴的条件是什么?
答:申请时累计缴纳失业保险费满36个月,取得《部分专业技术人员职业资格与职称对应表》中所列的准入类或水平评价类职业资格考试合格证书。
三、相关证书通过什么渠道查询验证?
答:学历证书信息需通过教育部全国高等学校学生信息咨询与就业指导中心主办的中国高等教育学生信息网(简称“学信网”)查询。
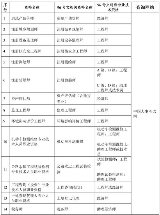
职称证书信息需通过人力资源社会保障部人事考试中心主办的中国人事考试网“全国专业技术人员职业资格证书查询验证系统”(简称“人事考试网”)或天津人事考试网等信息系统查询。
四、提出补贴申请的期限?
答:符合条件的本市在职参保职工,可自相关证书核发之日起12个月内,由用人单位为职工申请学历提升补贴或职称提升补贴。
五、如何理解“证书核发之日”?
答:“证书核发之日”按证书上的日期核定。如果证书上同时存在多个日期,按最后一个日期核定。日期截止到月未到日的,按最后一天核定。
六、如果证书拿到手的时间比较长,如何提出申请?
答:已取得职称证书,但因相关网站数据更新不及时等原因查询不到的;因职称证书制发等客观原因导致证书核发之日与实际领取之日间隔时间较长的,用人单位可在申请期限内向经办机构申请预登记,待相关材料、信息获取后,按规定受理审核。
七、只取得学位证书,未取得学历证书,能申请学历提升补贴吗?
答:取得学位证书但未取得学历证书的,不享受学历提升补贴。
通知全文↓↓
为进一步规范学历提升补贴和职称提升补贴经办工作,根据《人力资源社会保障部财政部国家发展改革委工业和信息化部关于失业保险支持企业稳定就业岗位的通知》(人社部发〔2019〕23号,以下简称“23号文件”)和《市人社局关于明确部分专业技术人员职业资格与职称对应关系的通知》(津人社办发〔2019〕96号,以下简称“96号文件”),结合工作实际,现就有关问题通知如下:
一、申请条件
符合以下条件的本市在职参保职工,可自证书核发之日起12个月内,申请学历提升补贴或职称提升补贴。
(一)学历提升补贴
1。取得大学专科及以上学历证书;
2。申请时累计缴纳失业保险费满36个月。
(二)职称提升补贴
1。取得《部分专业技术人员职业资格与职称对应表》中所列的准入类或水平评价类职业资格考试合格证书(以下简称“职称证书”);
2。申请时累计缴纳失业保险费满36个月。
符合上述条件的,按照《市人力社保局市财政局关于进一步加强失业保险援企稳岗工作的通知》(津人社局发〔2018〕22号)规定的经办程序,由用人单位为职工申请学历提升补贴或职称提升补贴。
二、证书查询验证
(一)证书查询验证需登录以下国家或本市指定的网站查询,打印查询报告或网站截屏后,由用人单位随申请材料一并报送。
1。学历证书信息需通过教育部全国高等学校学生信息咨询与就业指导中心主办的中国高等教育学生信息网(简称“学信网”)查询。
2。职称证书信息需通过人力资源社会保障部人事考试中心主办的中国人事考试网“全国专业技术人员职业资格证书查询验证系统”(以下简称“人事考试网”)或天津人事考试网等信息系统查询。
(二)职称提升补贴出现下列情形之一不能提供职称证书的,用人单位可在申请期限内向经办机构申请预登记,待相关材料、信息获取后,按规定受理审核:
1。已取得职称证书,但因网站数据更新不及时等原因查询不到的;
2。因职称证书制发等客观原因导致证书核发之日与实际领取之日间隔时间较长的。
三、其他事项
(一)取得学位证书但未取得学历证书的,不享受学历提升补贴。
(二)申请条件和证书查询验证中的“证书核发之日”,按证书上的日期核定。证书上同时存在多个日期,按最后一个日期核定。日期截止到月未到日的,按最后一天核定。
(三)职称提升补贴享受补贴范围按照96号文件执行,没有对应层级的按初级执行。23号文件印发后符合申请条件,因证书信息更新慢、无对应层级、查询不到等原因未办理的,申请期限延长至2020年12月31日。
(四)疫情防控期间,各区人力资源和社会保障局要积极引导用人单位通过天津政务网“网上办事大厅”或电话、传真、微信、电子邮箱等渠道提交申请,及时告知受理情况和审核结果,提供优质“不见面”经办服务。
本通知执行至2020年12月31日,其他规定与本通知不一致的,以本通知为准。
部分专业技术人员职业资格与职称对应表↓↓





注:
1。标记*的资格暂未开考
2。中国人事考试网网址:
http://www.cpta.com.cn
天津人事考试网网址:
http://hrss.tj.gov.cn/ecdomain/framework/rsks/index.jsp
国家卫生健康委网址:
http://zgcx.nhc.gov.cn:9090/doctor
天津注册会计师协会网址:
http://www.tjicpa.org.cn
来源 | 天津市人力资源和社会保障局网站







