最新好消息!教育部高等教育司近日公布有关企业支持的2018年第二批产学合作协同育人项目立项名单,天津这些高校项目入选,快看有你母校么?


入选高校名单
南开大学 天津大学 天津科技大学 天津工业大学 中国民航大学 天津理工大学 天津农学院天津医科大学 天津师范大学 天津职业技术师范大学 天津外国语大学 天津商业大学 天津财经大学 天津城建大学 天津天狮学院 天津中德应用技术大学 天津外国语大学滨海外事学院 天津体育学院运动与文化艺术学院 天津商业大学宝德学院 南开大学滨海学院 天津理工大学中环信息学院 天津大学仁爱学院 天津财经大学珠江学院

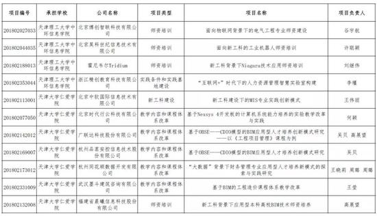
2018年第二批产学合作协同育人项目立项名单(按高校排序)



















具有重要意义
深化产教融合,促进教育链、人才链与产业链、创新链有机衔接,是当前推进人力资源供给侧结构性改革的迫切要求,对新形势下全面提高教育质量、扩大就业创业、推进经济转型升级、培育经济发展新动能具有重要意义。

认真组织实施
有关高校要加强对项目的指导和管理,项目负责人要与相关企业加强联系,按照要求认真组织实施立项项目。有关企业要履行承诺,规范项目管理,保证项目顺利实施。
深化产教融合、校企合作,为母校加油点赞!
来源:中华人民共和国教育部网







